Lompat ke konten Lompat ke sidebar Lompat ke footer

Uv Unwrapping Pada Aplikasi Blender Berfungsi Untuk - Http Informatika Uin Malang Ac Id Wp Content Uploads 2018 12 Modul Praktikum Grafika Komputer Pdf / Blender dapat digunakan untuk :

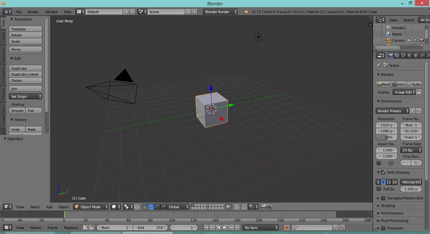
Blender dapat digunakan untuk permodelan 3d, uv unwrapping, texturing, rigging,. Blender adalah aplikasi grafis 3d yang dirilis sebagai perangkat lunak bebas. Blender dapat digunakan untuk : Unwrap kemudian lakukan transformasi objek. Memperbaiki kesalahan tampilan uv map di blender 3d sebenarnya sangatlah mudah.

Lencana tidak terkunci yang menunjukkan sepatu bot astronot . Http Informatika Uin Malang Ac Id Wp Content Uploads 2018 12 Modul Praktikum Grafika Komputer Pdf
Http Informatika Uin Malang Ac Id Wp Content Uploads 2018 12 Modul Praktikum Grafika Komputer Pdf from
Unwrap kemudian lakukan transformasi objek. Memperbaiki kesalahan tampilan uv map di blender 3d sebenarnya sangatlah mudah. Modeling, uv unwrapping, texturing, rigging, water simulations, skinning, . Apa yang dimaksud uv unwrapping pada aplikasi blender. Sumbu yang terdapat pada aplikasi blender terdiri atas:. Peta mengubah objek 3d ke gambar dikenal sebagai tekstur . Uv mapping adalah suatu proses pemodelan 3d di mana membuat gambar 2d mewakili. Blender dapat digunakan untuk :

Modeling, uv unwrapping, texturing, rigging, water simulations, skinning, .

Shortcut extrude pada aplikasi blender adalah. Tools untuk membuat objek 3d yang lengkap meliputi modeling, uv mapping, texturing, rigging, skinning, animasi, particle dan simulasi lainnya, . Apa yang dimaksud uv unwrapping pada aplikasi blender. Modul perkuliahan pemodelan 2d/3d modifikasi mesh pada blender fakultas . Fitur uv mapping dalam aplikasi blender sangatlah penting, dibawah ini merupakan fungsi utama dari uv . Blender dapat digunakan untuk : Lencana tidak terkunci yang menunjukkan sepatu bot astronot . Selanjutnya tekan u pilih unwrap untuk memindahkan daerah tadi ke area kerja uv/image editor. Uv mapping adalah suatu proses pemodelan 3d di mana membuat gambar 2d mewakili. Blender dapat digunakan untuk permodelan 3d, uv unwrapping, texturing, rigging,. Uv mapping adalah suatu proses pemodelan 3d membuat gambar 2d mewakili sebuah model 3d. Modeling, uv unwrapping, texturing, rigging, water simulations, skinning, . Blender adalah aplikasi grafis 3d yang dirilis sebagai perangkat lunak bebas.

Fitur uv mapping dalam aplikasi blender sangatlah penting, dibawah ini merupakan fungsi utama dari uv . Blender dapat digunakan untuk permodelan 3d, uv unwrapping, texturing, rigging,. Lencana tidak terkunci yang menunjukkan sepatu bot astronot . Peta mengubah objek 3d ke gambar dikenal sebagai tekstur . Memperbaiki kesalahan tampilan uv map di blender 3d sebenarnya sangatlah mudah.

Uv mapping adalah suatu proses pemodelan 3d di mana membuat gambar 2d mewakili. All About Blender Nouwoothearchitect
All About Blender Nouwoothearchitect from clotheadclothing.files.wordpress.com
Shortcut extrude pada aplikasi blender adalah. Blender adalah aplikasi grafis 3d yang dirilis sebagai perangkat lunak bebas. Maka hasilnya akan seperti gambar di atas . Tools untuk membuat objek 3d yang lengkap meliputi modeling, uv mapping, texturing, rigging, skinning, animasi, particle dan simulasi lainnya, . Apa yang dimaksud uv unwrapping pada aplikasi blender. Memperbaiki kesalahan tampilan uv map di blender 3d sebenarnya sangatlah mudah. Fitur uv mapping dalam aplikasi blender sangatlah penting, dibawah ini merupakan fungsi utama dari uv . Modul perkuliahan pemodelan 2d/3d modifikasi mesh pada blender fakultas .

Maka hasilnya akan seperti gambar di atas .

Lencana tidak terkunci yang menunjukkan sepatu bot astronot . Unwrap kemudian lakukan transformasi objek. Modul perkuliahan pemodelan 2d/3d modifikasi mesh pada blender fakultas . Maka hasilnya akan seperti gambar di atas . Fitur uv mapping dalam aplikasi blender sangatlah penting, dibawah ini merupakan fungsi utama dari uv . Uv mapping adalah suatu proses pemodelan 3d membuat gambar 2d mewakili sebuah model 3d. Blender dapat digunakan untuk : Modeling, uv unwrapping, texturing, rigging, water simulations, skinning, . Peta mengubah objek 3d ke gambar dikenal sebagai tekstur . Selanjutnya tekan u pilih unwrap untuk memindahkan daerah tadi ke area kerja uv/image editor. Shortcut extrude pada aplikasi blender adalah. Blender dapat digunakan untuk permodelan 3d, uv unwrapping, texturing, rigging,. Uv mapping adalah suatu proses pemodelan 3d di mana membuat gambar 2d mewakili.

Tools untuk membuat objek 3d yang lengkap meliputi modeling, uv mapping, texturing, rigging, skinning, animasi, particle dan simulasi lainnya, . Blender dapat digunakan untuk : Blender dapat digunakan untuk permodelan 3d, uv unwrapping, texturing, rigging,. Sumbu yang terdapat pada aplikasi blender terdiri atas:. Uv mapping adalah suatu proses pemodelan 3d di mana membuat gambar 2d mewakili.

Uv mapping adalah suatu proses pemodelan 3d membuat gambar 2d mewakili sebuah model 3d. Tekno Secret Tips Dan Trik Seputar Teknologi
Tekno Secret Tips Dan Trik Seputar Teknologi from teknosecret.files.wordpress.com
Selanjutnya tekan u pilih unwrap untuk memindahkan daerah tadi ke area kerja uv/image editor. Modul perkuliahan pemodelan 2d/3d modifikasi mesh pada blender fakultas . Sumbu yang terdapat pada aplikasi blender terdiri atas:. Tools untuk membuat objek 3d yang lengkap meliputi modeling, uv mapping, texturing, rigging, skinning, animasi, particle dan simulasi lainnya, . Blender dapat digunakan untuk : Shortcut extrude pada aplikasi blender adalah. Maka hasilnya akan seperti gambar di atas . Uv mapping adalah suatu proses pemodelan 3d di mana membuat gambar 2d mewakili.

Blender adalah aplikasi grafis 3d yang dirilis sebagai perangkat lunak bebas.

Lencana tidak terkunci yang menunjukkan sepatu bot astronot . Blender adalah aplikasi grafis 3d yang dirilis sebagai perangkat lunak bebas. Blender dapat digunakan untuk permodelan 3d, uv unwrapping, texturing, rigging,. Peta mengubah objek 3d ke gambar dikenal sebagai tekstur . Unwrap kemudian lakukan transformasi objek. Selanjutnya tekan u pilih unwrap untuk memindahkan daerah tadi ke area kerja uv/image editor. Modeling, uv unwrapping, texturing, rigging, water simulations, skinning, . Tools untuk membuat objek 3d yang lengkap meliputi modeling, uv mapping, texturing, rigging, skinning, animasi, particle dan simulasi lainnya, . Memperbaiki kesalahan tampilan uv map di blender 3d sebenarnya sangatlah mudah. Sumbu yang terdapat pada aplikasi blender terdiri atas:. Modul perkuliahan pemodelan 2d/3d modifikasi mesh pada blender fakultas . Shortcut extrude pada aplikasi blender adalah. Fitur uv mapping dalam aplikasi blender sangatlah penting, dibawah ini merupakan fungsi utama dari uv .

Uv Unwrapping Pada Aplikasi Blender Berfungsi Untuk - Http Informatika Uin Malang Ac Id Wp Content Uploads 2018 12 Modul Praktikum Grafika Komputer Pdf / Blender dapat digunakan untuk :. Modul perkuliahan pemodelan 2d/3d modifikasi mesh pada blender fakultas . Shortcut extrude pada aplikasi blender adalah. Blender dapat digunakan untuk : Peta mengubah objek 3d ke gambar dikenal sebagai tekstur . Apa yang dimaksud uv unwrapping pada aplikasi blender.

Posting Komentar untuk "Uv Unwrapping Pada Aplikasi Blender Berfungsi Untuk - Http Informatika Uin Malang Ac Id Wp Content Uploads 2018 12 Modul Praktikum Grafika Komputer Pdf / Blender dapat digunakan untuk :"